#行业方案 ·2026-04-09


产品描述
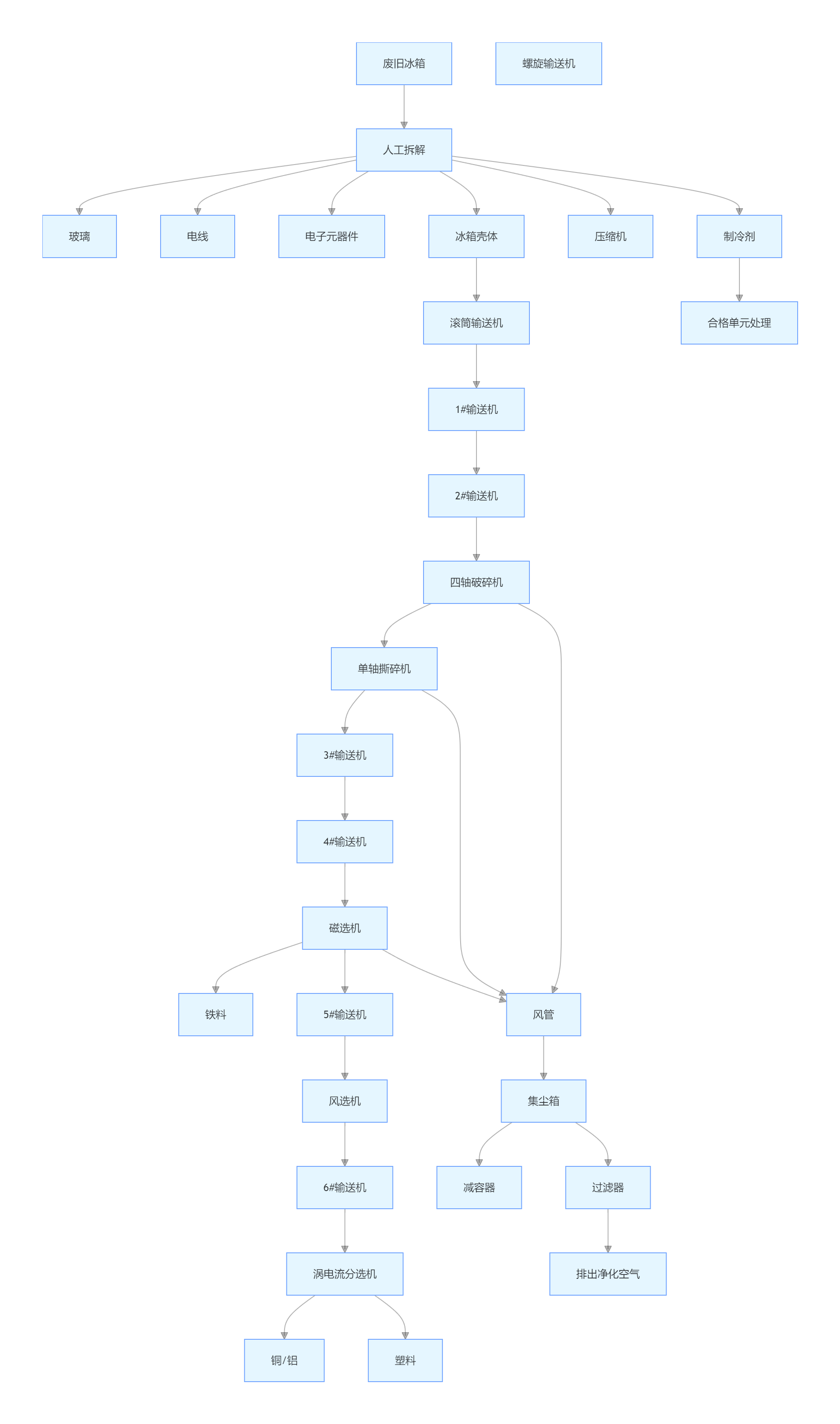
废旧冰箱回收生产线主要用于对已去除氟利昂和压缩机的冰箱进行破碎、分离和回收处理。该设备由PLC系统控制,可进行实时监控。其特点包括能源消耗低、容量大、成本效益高、维护成本低、产品质量优良等。
技术流程

| 参数项 | 参数值 |
|---|---|
| 型号 | Super MX-I |
| 外形尺寸(米) | 32×12×5 |
| 处理能力(套 / 小时) | 40~60 |
| 功率(千瓦) | 150 以下(实际 148 千瓦) |
| 电压 | 380V 50Hz(可定制) |
| 铁回收率 | 98% 以上 |
| 铜铝回收率 | 98% 以上 |
| 塑料回收率 | 95% 以上 |
| 聚氨酯(PUR)回收率 | 95% 以上 |
顶部